| Sign In | Join Free | My isp.org.cn |
|
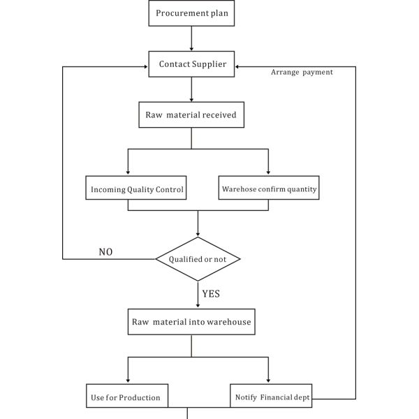
We always regard quality control as the heart of a company, every procedure is important and need to be careful, serious and responsible.
So we have very strict rules for qualit control to assure all products are qualified to customer, brief overview as below:


|
|
|
|
Contact Person: MsGinger Wang